芯森AN1V PB22是一款可编程、全集合、基于霍尔效应的线性电流传感器。它专为交流或直流电流感测应用而设计,能够精确测量线路中的电流大小,并且可以与主处理器或逻辑电路接口,实现高精度控制,可原位国产替代Allegro ACS758系列。

芯森AN1VPB22的主要特点包括:
精确度高:精度典型值达0.3%,并且具有良好的线性度,能够保证测量的准确性。
适应性强:可以在-55℃到+150℃的宽温度范围内工作,并且具有稳定的工作性能。
接口简单:可以通过简单的接口电路与微处理器或逻辑电路相连接,实现智能化控制。
灵活的应用范围:可用于电动机控制、载荷检测和管理、电源和直流-直流转换器控制、逆变器控制和过电流保护等多种应用场景。

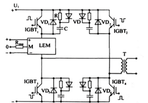
应用举例:
在弧焊逆变电源中, 逆变器的开关频率一般都工作在 20 kHz 以上, 逆变器所用的电子器件如 MOSFET、IGBT、快恢复二极管、续流二极管以及 RC 网络元件等的开关特性将直接影响到逆变器工作的稳定性和可靠性。
因此通过对其流过的电流进行 定量的测试和分析是必不可少的。然而被测电流信号频率一般较高, 用工频电流传感器是无法测量的。 采用回路串电阻的办法除了与主电路有共同点而导致干扰增加外, 电阻本身呈现的感性也会使波形失真, 不能真实地反映原波形。
用AN1V霍尔电流传感器进行高频电流的测量较好的解决了电流波形失真和精确度的问题, 为准确分析和判断高速开关器件和其他电子元件的质量以及逆变器工作的性能提供了可靠的依据。

关于我们:天津芯森电子科技有限公司坐落于天津市宝坻区京津中关村科技城,是一家专业从事电流、电压传感器研发、生产、销售和服务为一体的国家高新技术企业。公司霍尔及磁通门技术电流、电压传感器主要对标瑞士LEM集团,德国VAC,日本Tamura,美国Allegro和Honeywell等国际厂家产品。根据客户需求,自主研发了系列电流、电压传感器。电流传感器测量范围从5mA到5000A,电压传感器从10V到6400V,广泛应用于光伏,风能,储能、新能源汽车、充电桩和工控设备等领域。