芯森霍尔传感器是一种电流传感器件, 用它可检测电流电压及其变化, 可以在各种与电流电压有关的场合中使用。具有精度高、线性度好、响应速度快、体积小、质量轻、性能稳定等优点, 在电焊机的焊接电流检测中, 芯森霍尔电流传感器是应用较多的电流传感器件。
在焊接电源中, 电流反馈信号的检测和传输是一个很重要的环节。电流信号的采集方式有多种, 如焊接电源交流侧接交流互感器、直流侧接无感电阻或直流互感器、使用霍尔电流传感器。以下为各种采集方式的优缺点对比。
方法 | 优点 | 缺点 |
互感器 | 成本低 | 频率限制,一般仅应用于晶闸管逆变焊接电源 |
分流器 | 方法简单 | 采集信号小,干扰增加,需要光耦合隔离 |
串联电阻 | 方法简单 | 易受干扰,功耗增加 |
霍尔传感器 | 快速检测,使用范围广 | 注意电磁干扰 |
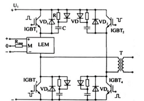
霍尔电流传感器在电焊机中的应用
在弧焊逆变电源中, 逆变器的开关频率一般都工作在 20 kHz 以上, 逆变器所用的电子器件如 MOSFET、IGBT、快恢复二极管、续流二极管以及 RC 网络元件等的开关特性将直接影响到逆变器工作的稳定性和可靠性。
因此通过对其流过的电流进行 定量的测试和分析是必不可少的。然而被测电流信号频率一般较高, 用工频电流传感器是无法测量的。 采用回路串电阻的办法除了与主电路有共同点而导致干扰增加外, 电阻本身呈现的感性也会使波形失真, 不能真实地反映原波形。
用霍尔电流传感器进行高频电流的测量较好的解决了电流波形失真和精确度的问题, 为准确分析和判断高速开关器件和其他电子元件的质量以及逆变器工作的性能提供了可靠的依据。

焊机用电流传感器产品推荐:

关于我们:天津芯森电子科技有限公司坐落于天津市宝坻区京津中关村科技城,是一家专业从事电流、电压传感器研发、生产、销售和服务为一体的国家高新技术企业。公司霍尔及磁通门技术电流、电压传感器主要对标瑞士LEM集团,德国VAC,日本Tamura,美国Allegro和Honeywell等国际厂家产品。根据客户需求,自主研发了系列电流、电压传感器。电流传感器测量范围从5mA到5000A,电压传感器从10V到6400V,广泛应用于光伏,风能,储能、新能源汽车、充电桩和工控设备等领域。