传感让世界更智能
芯森感受美好世界
客户至上、品质卓越、创新思变、诚信合作

公司始终以“持续为客户提供更优的传感器,成为一流智能传感方案服务商”为使命

为客户提供高质量、高可靠性、高一致性、高性价比和完全自主可控的传感器

关于我们
联系我们
News information
新闻中心
迎风驭电!守护风机稳定运行的“感知神经”—芯森电子CS3A高精度电流传感
来源: | 作者:芯森电子 | 发布时间: 2025-09-05 | 460 次浏览 | 🔊 点击朗读正文 ❚❚ | 分享到:


在追求“双碳”目标的当下,风能作为清洁能源的主力军之一,其稳定高效运行直接关系到能源供应和电网的安全。在这庞然大物内部,精准的“感知神经”系统正默默守护着每一次电流的平稳传输。今天,我们来聊聊这感知神经系统——高精度电流传感。

 

风机运行的电流监测挑战

自然界的风,正所谓风云变幻,高深莫测,风机时刻面临着风速不定频繁启停,启动时风机受到大电流冲击,可能触发过流保护机制。;另外,也受到雷雨天气等外界干扰,瞬态高压也可能损坏设备。另外,风机内部,过流、短路、绝缘老化等问题。因此,风机需要实时精确测量直流/交流/脉冲电流,这就要求检测器件具备高绝缘、低温漂、快速响应等特性。

常见风机电流检测方案对比

方案

适用场景

优点

缺点

霍尔闭环传感器

1.5MW及以上风机变流器

高精度(±0.3%)、快速响应(0.5μs)、绝缘可靠

成本较高,需±12~15V供电

霍尔开环传感器

中小功率风机(<1MW)

成本低,安装简便

精度低(±1%)、温漂大

分流器

低压直流侧(如偏航系统)

成本低,响应快

无绝缘,功耗大,需断路维护

罗哥夫斯基线圈

高压交流侧(如集电线路)

无饱和,适合大电流

需积分电路,低频性能差

磁通门传感器

高精度直流测量(如储能)

超高精度(±0.1%)、宽带宽

成本高,体积大

场景分析选型建议

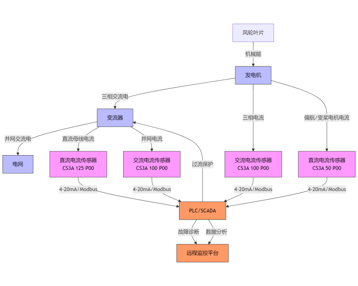
1.5MW风机变流器:通常采用霍尔闭环传感器(如芯森CS3A 100 P00),测量±100A直流电流,配合PLC实现过流保护。

3MW海上风机:需耐盐雾、高绝缘,可选增强型霍尔传感器光纤电流传感器

低压控制回路:可使用分流器,但需加装绝缘隔离措施。

1.5MW风机:变流器额定电流约500A,可选多个CS3A 100 P00并联或单个大电流传感器(如CS3A 200 P00)。5MW风机:需≥±300A量程,推荐CS3A 125 P00或定制化方案。

海上风机:选择UL94-V0外壳、耐盐雾设计的传感器。高原风机:确保工作温度覆盖-40°C(如CS3A系列)。

空间受限时,优先选择紧凑型闭环传感器(如CS3A,尺寸25.4×36.5mm)。

霍尔效应闭环电流传感器简述

工作原理:

原边电流Ip产生的磁场和输出电流I,在补偿线圈上产生的磁场大小相等,方向相反。霍尔感应器件和处理电路与补偿线圈一起输出电流Ip,该输出电流I精确反映被测电流的大小和方向。由于磁芯工作在零磁通状态,磁芯的非线性和剩磁对传感器的精度没有影响,所以霍尔闭环传感器的精度高,非线性失真小。

 

技术特点:

频带宽

测量精度高

响应快

低温漂

非常好的非线性失真

无插入损耗

风机故障预防与传感器的作用

1. 过流保护

传感器实时监测变流器电流,当电流超过预设值(如1.2倍额定电流)时,触发保护机制,切断故障回路。

2. 绝缘监测

通过爬电距离和绝缘耐压设计,预防漏电风险。

定期进行绝缘耐压测试,确保传感器性能稳定。

3. 动态响应

高带宽(150kHz)应对风速变化引发的di/dt冲击,避免误触发。

 

CS3A简介

CS3A P00系列是芯森电子自主研发的基于霍尔原理的闭环(补偿)电流传感器,额定量程从50A至125A,可用于测量直流、交流和脉冲电流等。

 

特性

基于霍尔原理的闭环(补偿)电流传感器

原边和副边之间绝缘

原材料符合UL 94-V0

优异的线性度

出色的精度

低温漂

没有插入损耗

执行标准:

nIEC 60664-1:2020

nIEC 61800-5-1:2022

nIEC 62109-1:2010

应用领域

交流变频调速,伺服电机

不间断电源 (UPS)

直流电机驱动的静止式变流器

开关电源 (SMPS)

电焊机电源

电池管理

风能变频器

测试和测量设备

参数特点

电流输出

供电电压:±12V~±15V

额定量程:±50~125A

测量范围:±90~200A

工作范围:-40~85°C

典型精度:±0.3%

响应时间:0.5μs

绝缘耐压:3kV

瞬态耐压7kV

电气间隙/爬电距离6.7mm

频带宽度:150kHz

线性度:0.2%

选型案例

1.5MW风机变流器:

选型:3个CS3A 100 P00并联,总量程±450A(留余量)。

安装:副边输出接PLC模拟输入,通过Modbus上传SCADA系统。

校准:每年使用Fluke 773校验精度,确保误差≤0.5%。

3MW海上风机:

选型:CS3A 125 P00或定制化高绝缘型号。

注意事项:加装散热片,确保母排温度≤100°C。

选择合适的传感器,不仅能提升检测精度,还能延长设备寿命、降低运维成本。

CS3A在风机中应用框架图

 

结语:

当前,我们正迈向智能风电时代,每一项基础技术的精进,尤其是电流传感器作为风机“感知神经”,更应该夯实感知根基,方能驭风而行,贡献更多绿色电力。