传感让世界更智能
芯森感受美好世界
客户至上、品质卓越、创新思变、诚信合作

公司始终以“持续为客户提供更优的传感器,成为一流智能传感方案服务商”为使命

为客户提供高质量、高可靠性、高一致性、高性价比和完全自主可控的传感器

关于我们
联系我们
News information
新闻中心
充电桩安全新突破:B型漏电检测技术如何守护电动汽车充电安全?
来源: | 作者:芯森电子 | 发布时间: 2026-01-21 | 202 次浏览 | 🔊 点击朗读正文 ❚❚ | 分享到:

2025年我国新能源车渗透率首次突破50%(数据来源中国新能源网),2025年11月甚至冲到了59.5%,相当于每卖出100辆车就有近60辆是新能源车。随着电动汽车的普及,相关补能系统也不断完善,各大加油站也都添加了充电桩,全国高速公路服务区充电桩覆盖率也超过了98%,截至2025年11月全国电动汽车充电基础设施(枪)总数达到1932.2万个。在这背景下, 充电桩安全是业界备受关注问题,直流漏电无法通过传统漏电保护器检测,因此,采用B型漏电检测技术是保障充电桩安全运行的重要手段。

 

 

什么是充电桩直流漏电

充电桩直流漏电,简单说就是‌直流电不该跑的地方(比如车架或大地)出现了电流‌,属于一种故障状态。它和咱们常见的交流漏电不一样,是直流系统特有的,主要发生在充电桩内部的整流、转换这些环节。只要来源有3类:

1. 电容器的特性:电容介质在施加直流电压时会产生漏电流,这是电容器的自然特性;

2. 整流器部分漏电,交直流转换出问题,会产生脉动直流漏电;

3. 直流转换器漏电:直流电压变换环节故障,会产生平滑直流漏电。

直流漏电类型:

在充电桩的直流系统中,漏电主要表现为下面两种形式

平滑直流漏电指大小和方向都不随时间变化的直流漏电流,例如电池系统对地绝缘故障引起的漏电,这种漏电流小(通常为mA级),但持续性强,易累积成安全隐患。传统RCD对其无效,需专用传感器。

‌新国标要求‌:202581日全面实施的GB 39752-2024要求直流充电桩实时监测漏电流,动作阈值≤6mA

脉动直流漏电指方向不变但大小随时间脉动的直流漏电流,例如充电回路绝缘故障产生的漏电。这种漏电流呈现脉动特性A型漏电保护器可对此类漏电提供保护。

B型漏电保护器‌:能检测交流、脉动直流及平滑直流漏电,是全面的防护方案。

新国标GB 39752-2024已强制要求直流充电桩配备能检测这两种漏电的保护装置(通常为B型或A+DC6mA型),以确保充电安全。

为什么直流漏电更危险?

隐蔽性强‌:传统交流漏电保护器(RCD)对平滑直流漏电基本无效,很难及时发现。

持续性强‌:直流电容易持续流动,可能慢慢积累成安全隐患。

危害大‌:一旦发生,一方面可能损坏设备甚至引发火灾另一方面,对人身安全构成威胁,直流电流对人体的危害不亚于交流,甚至更危险(如不易摆脱)

B型漏电检测技术原理

B型漏电检测技术是一种用于检测交流(AC)、直流(DC)以及复合波形(如脉冲、高频等)剩余电流的先进漏电保护技术,主要用于现代电力电子设备日益普及所带来的复杂漏电场景。其核心原理基于对多种类型故障电流的全面感知与响应。在电动汽车充电桩应用中,B型漏电检测技术是安全的核心,它能同时识别交流、脉动直流和平滑直流漏电,通过零序电流互感器实时监测电流矢量和,一旦失衡超过阈值(比如30mA),就在0.1秒内切断电源,比传统保护快得多。

B型漏电保护在充电桩中的实现方式

常见硬件方案有:

宽频电流互感器 + 磁通门传感器(Fluxgate)

宽频CT检测交流及高频成分(15 Hz ~ 1 kHz+)

磁通门传感器专门检测0 Hz(即直流)分量

双通道信号处理:分别处理交流/直流信号,综合判断是否超限

零时序电流互感器+电子脱扣器

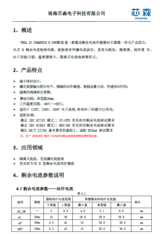
零序互感器是基于基尔霍夫电流定律,通过监测充电回路中进出线电流的差值,判断是否存在漏电流,当检测到漏电流超过阈值时(直流为6mA,交流为30mA),模块输出脱扣信号,电子脱扣器驱动机械机构分断电路,响应速度快,动作时间≤30ms,远快于传统保护。

‌A+DC6mA型传感器是一种集成剩余电流传感器和互感器一体式产品组合‌:专门针对新国标设计,可检测脉动直流漏电及6mA及以上的平滑直流漏电,响应时间短(≤0.1秒)。

 

常见技术方案对比如下表

方案

零序互感器方案

磁通门传感器

传统A型漏电保护器

检测范围

DC/AC漏电流

DC/AC漏电流

AC漏电流

精度

6mA

1mA以下

30mA

成本

中等

适用标准

IEC 62955

IEC 62752

GB 16917

从表中可看出在电动汽车充电桩领域,B型漏电检测技术是保障人身安全、满足法规合规的重要措施,而零序互感器因高灵敏、快速响应、非接触、成本不高成为大部分直流快充优选方案。

 

结论

B型漏电检测技术是充电桩安全运行的关键技术之一,能够提供精确的漏电监测数据,并通过快速断电保护机制,有效降低安全风险。然而,在实际应用中,仍需注意安装、校准和维护等细节,以确保系统的稳定性和可靠性。