传感让世界更智能
芯森感受美好世界
客户至上、品质卓越、创新思变、诚信合作

公司始终以“持续为客户提供更优的传感器,成为一流智能传感方案服务商”为使命

为客户提供高质量、高可靠性、高一致性、高性价比和完全自主可控的传感器

关于我们
联系我们
News information
新闻中心
当光伏飞向太空:霍尔电流传感器如何守护马斯克的100GW“天基电网”?
来源: | 作者:芯森电子 | 发布时间: 2026-01-13 | 180 次浏览 | 🔊 点击朗读正文 ❚❚ | 分享到:

最近,“太空光伏”感念随着在马斯克宏大的AI算力卫星计划被炒得火爆,马斯克在社交平台上公开提出,计划未来每年向太空部署高达100吉瓦(GW)的太阳能AI卫星能源网络。这个部署量相当于每年在外太空建设100座中型核电站。

 

什么是“太空光伏”?

“太空光伏”一般是指在地球轨道或更高的轨道部署太阳光伏组件,利用太空中全天候、强辐照的太阳光产生电力。

马斯克之所以有这个太空AI算力中心计划,一方面是因为地面数据中心散热问题比较难以解决,数据中心的能源消耗有一部分在散热上面,所以有的数据中心搬到深山老林、地下以便解决庞大的数据中心散热问题;然而更主要的原因是地面能源难以跟得上AI算力消耗。地面光伏因受到大气层和云层遮挡,以及昼夜交替、阴雨天气影响,效率大打折扣,而在太空,光照强度增加6-10倍,还能24小时不间断发电,业内估计同样的组件发电量可能是地面 710 倍左右。所以将数据中心建到太空中,利用太阳能供电并利用太空散热(太空中,环境温度约-270℃),是一种突破性的解决方案,这种方式理论上可以以极低成本支撑大规模人工智能和太空计算负载。

太空光伏,本质是一个在轨道上的“超级直流电站”

先不说这个计划能不能实现,或者可以实现但何时能实现,也不讨论卫星如何送光伏组件上去,再如何安装光伏板等具有挑战性问题,都不是本文重点讨论的话题,我们仅从电力电力工程的角度来看,马斯克的太空光伏系统,本质上并不神秘,它就是一个运行在太空中的超大规模的电力系统。它包括:光伏阵列(DC)→ DC/DC 升压→ 高压直流母线→ 功率调制与放大→ 微波 / 激光发射→ 地面整流接收。这和我们今天看到的:光伏逆变器→ 储能 PCSHVDC→ 构网型电源,在拓扑逻辑上是高度一致的,只是规模被推到了极端:电流不再是几十安培、几百安培,而是数千安培;电压也不再是800V,而是数千上万伏;所有设备也在无人维护、强辐射、极端温差下连续运行十年以上。

太空光伏对电流测量的要求如何?

马斯克这100GW是一个惊人的数字,意味着要有更加复杂的能源管理系统(EMS),如果把太空光伏和地面光伏放在一起对比,电流检测的难度差异是惊人的:

维度

地面光伏

太空光伏

母线电压

800–1500V

kV – 10kV

电流等级

10–500 A

100–5000 A

电流变化率

中等

极端(高 di/dt

维护条件

可现场更换

在轨 10 年无人维护

EMC 环境

可控

强电磁 + 辐射

漂移容忍度

可校准

不能漂

从表中可看出,太空光伏与地面光伏相比,其苛刻程度是一个数量级的,在这种千伏、千安等级的系统中,很多传统的电流测量手段就天然被淘汰了,比如,采用电阻采样的分流器,因产生巨大功耗和热量,以及绝缘问题就很难胜任;光学或电压型方案,在太空中的强辐射环境中,其稳定性和寿命无法得到保证。最终可行方案可能只剩下非接触、强隔离、磁场型的电流测量物理路线:霍尔闭环与磁调制零磁通这条技术体系。这也是现今成熟的风电变流器、构网型储能、超级充电桩、HVDC等新能源所采用的技术。

尤其像极了构网型储能,和V2G、微电网,它们都不是被动并网,而是要主动建立电压和频率。构网系统的底层基础是对电流的高速、精确、绝对可信的闭环控制,没有稳定的电流感知,就没有稳定的DC母线、功率调制、并网和负载匹配,在这一点上,从工商业储能到太空光伏,技术是连续的。

马斯克计划是通过星舰的可回收的廉价的运载能力将光伏送上太空的,那么与之配套的电子元器件(如电流传感器)也必须走向集成化、轻量化、国产化替代,才可以支撑每年100GW的海量装机需求。

 

从地面到太空,电流传感器正在成为能源系统的“神经元”

马斯克的太空光伏,未必会在短期内落地,但它已经非常清晰地给出了未来能源系统的方向:

更高电压

更大功率

更强电气隔离

更高可靠性

更低漂移

而这些需求,最终都会压到同一个基础器件上——电流传感器。

霍尔传感器在太空 AI 卫星中的什么位置

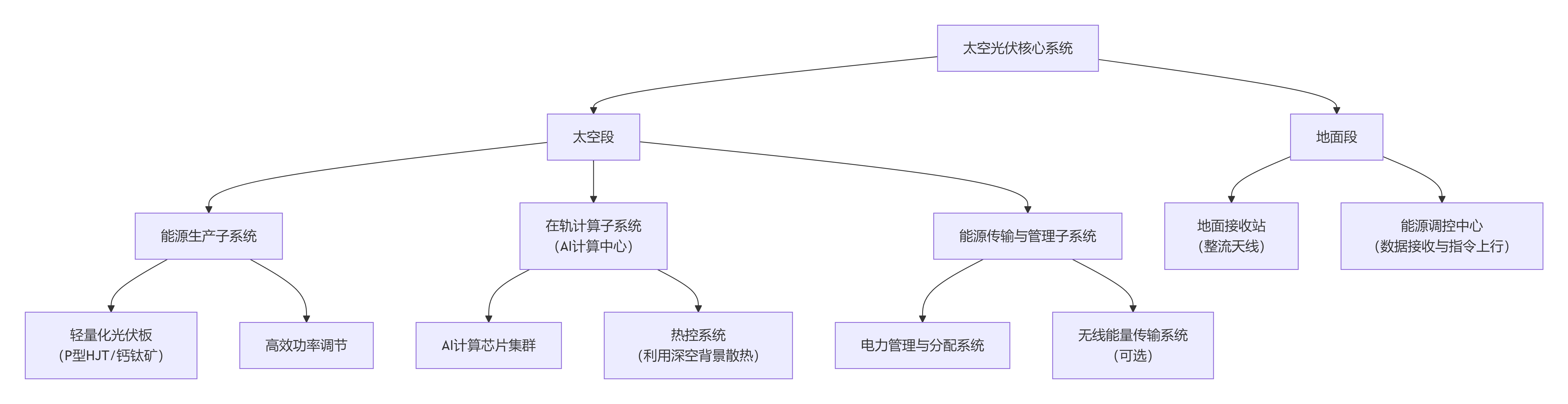
根据目前的构想,在马斯克的这个宏大网络实际上是一个集太空能源采集、在轨AI计算、能源无线传输及地面接收于一体的完整空间基础设施。它并非单一功能卫星,而是一个逐步演进的复杂系统。在这构想的太空光伏系统中,传感器可能在以下地方应用:

柔性太阳翼监测:实时感知大规模太阳能电池阵列的电流输出,及时发现微陨石撞击导致的单体损坏。

AI算力模块动态配电:AI芯片在高负载运算时电流波动剧烈,霍尔传感器需具备微秒级响应速度,配合控制器进行精准调压,防止烧毁昂贵的算力单元。

无线能量传输监测:如果能量要射频(微波)或激光传回地面,在DC-RF的转换过程中,需要霍尔传感器进行精准的电流闭环控制,以提高发射效率。

 

结语

从地面屋顶到星辰大海,从构网型储能、超充、HVDC,到未来的太空能源网络,谁能在极端条件下持续提供真实、稳定、可控的电流数据,谁就掌握了下一代能源系统的感知层。