


公司始终以“持续为客户提供更优的传感器,成为一流智能传感方案服务商”为使命
为客户提供高质量、高可靠性、高一致性、高性价比和完全自主可控的传感器
在当前国际风云变幻莫测环境下,“信创”、“安可”、“国产化”成为高频出现的词汇。第七届中国国际进口博览会首次设立“能源低碳及环保技术专区”,其中风电产业链成为重点展示方向,风电头部企业也在展会上强调“全链国产化”风机,核心部件国产替代成为行业焦点。然而,风机变桨系统,尤其是海上风机变桨系统对电流传感器提出了极高的技术要求,主要体现在测量精度、环境适应性、电气性能、可靠性要求等上面,其如何实现国产化突破?
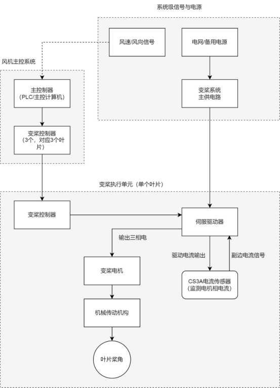
变桨电机驱动回路需要实时监测直流/交流电流,确保风机在复杂海洋环境下的稳定运行。与普通工业应用相比,风机变桨系统的电流检测确实面临着独特且严峻的挑战,主要因为风机,尤其是海上风机的特殊工作环境和高可靠性要求都比较高。主要有以下几点:
l 极端恶劣的环境可靠性挑战
这是最根本的挑战,直接决定了传感器的寿命和读数稳定性。风机常年裸露在极端环境中,尤其是海上风机,高盐雾、高湿度等高腐蚀环境会严重影响风机及其器件,传感器虽然安装在机器里面但也受到环境影响,普通工业级传感器在此环境下会迅速失效。另外,剧烈的温度波动与凝霜也会影响风机及其器件,机舱内部温度可能从-30℃一下飙升到+70℃,这种剧烈的热循环会导致材料膨胀收缩,产生应力,引发焊点开裂、密封失效。同时,凝露现象会直接导致内部短路。风机运行时的振动、晃动以及急停时的冲击,会对传感器及其连接线缆造成持续的物理损伤,导致固定螺栓松动、内部连接断裂。
l 极高的安全性与可靠性要求
变桨系统是风机的“刹车系统”。电流传感器自身故障时,其输出信号必须能被主控制器明确识别为“无效信号”或“故障信号”,而不是一个看似合理的错误数值。否则,控制器可能基于错误电流信息做出危险判断(如误认为电机堵转)。这就要求传感器具备完善的故障自诊断与报警输出功能。即使是一次短暂的信号丢失或跳变,也可能导致变桨系统误动作,引发风机非计划停机,造成巨大的发电量损失。
l 复杂的电磁兼容性(EMC)挑战
变桨柜是一个电磁环境极其恶劣的“黑盒子”。变桨伺服驱动器的IGBT高频开关会产生极高的dv/dt和di/dt,形成强烈的传导和辐射干扰。电流传感器输出的往往是毫伏级或低电压模拟信号,极易受到干扰。传感器必须在此环境中保持卓越的抗干扰能力,同时自身不能成为干扰源。EMC设计不佳会导致电流读数波动、失真,严重影响控制精度,甚至引发控制器死机。
l 安装、运维与可维护性挑战
变桨柜内空间紧凑,布线密集。电流传感器必须体积小、易于安装,同时不影响其他部件的维护。
登塔、尤其是出海登机,成本极高且受天气窗口限制。更换一个传感器的人工和机会成本可能远超器件本身。
因此,风机对电流传感器的平均无故障时间(MTBF)要求极高,理想状态是做到与风机20年设计寿命同寿命,实现“装后免维护”。同时,更换流程必须尽可能简单,以减少停机时间。
l 测量性能的技术挑战
除了环境适应性,测量本身也有高要求。变桨电机电流可从空载时的几安培变化到紧急顺桨等极端情况下的数百安培。传感器需要在如此宽的范围内(如1:100)都保持优良的线性度和精度(通常要求<±1%),以确保控制的精确性。变桨控制是动态过程,需要传感器能快速响应电流变化,以捕捉瞬态峰值电流,防止驱动器过载保护误动作。
为了应对上述挑战,当前风机变桨系统电流监测应有以下特性:
l 高精度(≤0.5%)、低温漂、快速响应(≤0.5μs)的电流传感器。
l 符合IEC 61800-5-1等国际标准,确保在高压、高湿、高盐雾环境下的可靠性。
主流进口传感器是满足条件,但交付周期长,成本高,难以满足大规模风电项目需求。好在现在部分国产传感器不仅在精度、线性度、响应时间等指标与国外品牌同类产品持平,而且因国产化生产可缩短60%交付时间,满足风电项目紧急需用,还能在大规模采购中,降低成本20%以上。
工作原理:基于霍尔效应的闭环(补偿)设计,通过副边线圈实时补偿原边电流,实现高精度测量。绝缘耐压达3kV(AC),满足风机高压系统的安全要求。

核心参数(以CS3A 100 P00为例):
参数 | 数值/特性 |
额定电流 | ±100A |
精度 | ±0.3% |
响应时间 | 0.5μs |
工作温度 | -40°C至85°C |
绝缘耐压 | 3kV AC/7kV瞬态 |
风机变桨系统对电流传感器的要求极为严苛,CS3A P00系列在多个关键性能点上能够满足这些要求:
l 高精度与快速动态响应:变桨系统需要实时精确控制桨叶角度,这对电流测量的准确性和速度提出了高要求。CS3A P00具备±0.3%的典型精度和0.5微秒的极快响应时间,能够精准捕捉电流的瞬时变化,确保变桨伺服驱动器实现快速且平稳的控制,有效应对风速突变带来的电流冲击。
l 宽频带:变桨控制涉及复杂的动态过程,电流信号中可能包含高频分量。CS3A P00拥有150kHz的宽频带,足以覆盖变桨系统的控制带宽需求,避免因传感器响应不足导致信号失真,从而保证控制的稳定性。
l 良好的电气隔离与安全性:变桨系统工作环境存在高压。CS3A P00提供原边与副边之间3kV的绝缘耐压(瞬态耐压可达7kV),这为系统和人员安全提供了重要保障,符合相关安全标准。
l 宽工作温度范围:风机机舱内温度变化剧烈。CS3A P00的工作温度范围为-40°C至85°C,能够适应从寒冷地区到高温环境的广泛气候条件,确保在极端温度下仍能稳定工作。

某海上风电项目中,CS3A传感器用于变桨系统,实现了对电流的精确监测,确保风机在台风等极端天气下的稳定运行。

风险提示:
l 传感器安装时,原边母排温度不应超过100°C,否则可能影响测量精度和寿命。
l 现场安装需确保导电部分不被外界触及,避免电击风险。
技术建议:
l 为优化动态性能(如di/dt),原边母排应完全充满过孔,减少寄生电感。
l 定期校准传感器,确保长期运行中的精度稳定。非线性误差校正示例:
float nonlinearCorrection(float raw_value) {
// 使用多项式拟合校正曲线(需根据实际校准数据确定系数)
const float a = 0.0002f, b = -0.0015f, c = 1.02f;
return a*raw_value*raw_value + b*raw_value + c;
}
温度补充算法示例:
float temperatureCompensation(float raw_current, float temperature) {
const float TC = 0.005f; // 温度系数
return raw_current * (1.0f + TC * (25.0f - temperature)); // 25°C为参考温度
}
在“全链国产化”风机中,传感器只是核心部件国产替代的典型案例之一,相信会有更多的“之一”出现。随着风电行业对高性能传感器需求的增长,以及国产技术的突破,将进一步推动行业降本增效,助力中国风电产业链的高质量发展。
样品及样本
邮箱:info@chipsense.net
电话: 13302876826
Copyright © 2025,www.chipsensor.cn,All rights reserved 津ICP备2022001441号
了解更多资讯