

公司始终以“持续为客户提供更优的传感器,成为一流智能传感方案服务商”为使命
为客户提供高质量、高可靠性、高一致性、高性价比和完全自主可控的传感器
直流屏又称直流电源系统。一种为变电站、发电厂、通信机房等场所的控制、信号、保护和自动装置等设备提供直流电源的设备。工业直流屏广泛应用于电力系统、数据中心和通信基站,为关键设备提供稳定直流电源,其高效能管理对保障系统可靠性和降低能耗至关重要,尤其在数据中心高压直流供电方案中可显著节电,助力绿色能源转型。
随着工业4.0智能制造的推进,传统直流屏存在监测滞后、运维成本高(故障定位难,依赖人工巡检)、安全隐患大等问题,智能升级改造能实现毫秒级故障预警、提升能效降低运维成本,并通过AI诊断和远程监控大幅度提升系统安全性和管理效率,是电力系统数字化转型的必然选择,而精准、安全的电流监测是实现智能能效管理的基石。

一、工业直流屏能效管理的核心需求
基于最新行业技术发展,工业直流屏能效管理的核心需求已从简单的能源节约发展为系统级的智能化、精细化管理:
l 高效能量转换:实现高转换效率(如98%以上),最大限度减少能源损耗,确保每一度电都物尽其用。
l 智能化充电管理:根据电池状态和用电需求自动调节充电参数,避免过充与欠充,延长电池使用寿命。
l 负载均衡优化:确保多模块并联运行时的电流分配均衡,延长设备使用寿命,提升系统稳定性。
l 全面能效监控:实时监测系统能耗,提供能效分析数据,为精细化管理提供依据。
l 低功耗设计:降低系统自身能耗,提高整体能源利用效率。
l 适应性与扩展性:满足不同工业场景的能效管理需求,支持多种通信协议,便于系统扩展。
l 远程智能管理:实现远程监控与能效优化,降低运维成本,提高工作效率。
二、电流监测的必要性
电流监测是工业直流屏能效管理的基础环节,其必要性体现在以下几个方面:
1. 确保系统安全稳定运行
电流检测:监测直流屏的充电电流和放电电流,确保其在正常工作状态,是直流屏检测的关键内容。
通过实时监测电流变化,可以及时发现过流、短路等异常情况,防止设备损坏或系统故障。
2. 优化能效管理
电流是能效分析的核心参数,实时监测电路中的电流、电压变化情况,帮助用户及时了解电路的工作状态。
通过电流监测数据,可以分析系统能量消耗模式,识别能效瓶颈,为优化能效管理提供数据支持。
3. 实现智能化充电管理
直流屏系统交流监控单元实时监测交流输入电压、电流、频率等关键参数。
电流监测数据是实现智能化充电管理的基础,使系统能够根据电池状态自动调节充电参数。
4. 保障负载均衡
电流监测是实现负载均衡的关键,确保多模块并联运行时的负载均衡。
通过监测各模块电流,可以及时调整电流分配,避免单模块过载,延长系统使用寿命。
5. 故障预警与预防
电流异常往往是系统故障的前兆,通过持续电流监测,可以提前发现潜在故障,实现预防性维护,减少非计划停机时间。
6. 提升系统可靠性
直流屏在交流电源中断时,蓄电池能持续供电,从而保障断路器的操作、控制、保护和监控用电需求。
电流监测确保在交流中断情况下,蓄电池放电电流处于安全范围内,保障系统可靠性。
在工业直流屏的智能化改造中,对电流进行精确、安全、可靠的监测是实现能效管理和状态预警的核心。选择合适的电流传感器方案至关重要。以下是常见的电流检测方案:
检测方案 | 精度范围 | 成本 | 主要优势 | 主要劣势 |
分流电阻 | 高 (可达0.1%) | 低 | 精度高、成本低、线性度好、可靠性高 | 有功率损耗、需要隔离测量电路 |
霍尔效应传感器 | 高 (闭环系统更高) | 中到高 | 电气隔离、基本无功率损耗、可测大电流 | 成本较高、易受外部磁场干扰、有温漂 |
磁通门传感器 | 非常高 (适用于微小电流检测) | 高 | 精度极高、温漂极小 | 成本高、结构相对复杂 |
电流互感器 | 较高 (通常1%左右) | 便宜 | 成本低、与线电压隔离、无损测量 | 仅能测量变化的电流 (如交流或瞬变直流) |
对于现代工业直流屏的智能化升级,电流检测方案的选择直接关系到系统的安全性、能效和可靠性。
l 传统电流互感器因无法测量直流电流,在直流屏核心回路中已被淘汰。
l 分流器方案虽然成本较低,但其固有的插入损耗和电气隔离安全隐患,使其在注重能效和安全的现代智能化直流屏中显得力不从心。
l 磁通门传感器精度极高,属于高端方案,但成本较高,适合检测微小漏电流。
l 霍尔效应电流传感器是当前直流屏电流监测的首选方案,与被测电路隔离,安全性好,基本不消耗功率,在直流屏系统中,它非常适合检测母线放电等电流,比如芯森电子的HS2V系列。

HS2V系列是芯森电子自主开发的一款基于霍尔原理的开环电流传感器,原边与副边之间是绝缘的,可用于测量直流、交流和脉冲电流,没有插入损耗,体积小,原材料符合UL 94-V0,执行IEC 60664-1:2020、IEC 61800-5-1:2022、IEC 62109-1:2010标准。该系列包含多款型号,原边额定电流有效值从±200~±1500A,原边电流测量范围±600~±2500A,是工业直流屏智能能效管理的理想选择。

l 高精度测量:在-40°C至105°C的宽温度范围内,测量误差仅为±1%,满足工业级精度要求。
l 优异的绝缘性能:符合IEC 61800-5-1和IEC 62109-1标准,绝缘耐压高达4.9kV AC/9.9kV冲击,适用于550V加强绝缘和1100V基本绝缘场景。
l 快速响应:响应时间小于5μs,能够实时捕捉电流变化,支持动态负载管理。
l 宽量程覆盖:提供200A至1500A多种量程,满足不同应用需求。

直流屏的心脏是蓄电池组(如铅酸电池、锂电池)。对电池的精确管理是能效和安全的重中之重。HS2V在此环节可发挥核心作用:
l 充/放电电流精确监控:实时监测电池的充电电流和放电电流,确保电流值在安全范围内,防止过充(导致电池损坏、鼓包)和过放(导致电池寿命骤减甚至报废)。
l 计算电池容量(SOC估算):通过持续、高精度地测量电流并对时间积分(安时法),可以相对准确地估算出电池的剩余容量(State of Charge),为系统判断“还能支撑负载多久”提供关键数据。
l 电池健康状态(SOH)诊断:通过分析充放电过程中的电流特性,结合电压和温度数据,可以辅助判断电池的健康状态,提前预警性能衰退的电池,实现预测性维护。
直流屏有主母线和各路馈出支路,HS2V可用于:
l 总负载电流监测:在主母线上安装HS2V(如HS2V 1000 H00或更高量程型号),实时监测系统总电流,判断负载整体情况,防止超载。
l 分支路电流监测:在重要的馈出支路(如给主保护装置、通信电源的回路)安装量程合适的HS2V,可以精确监控每条支路的用电情况。
l 绝缘故障监测辅助:在配合绝缘监测装置时,精确的支路电流测量有助于快速定位接地故障支路。
监测充电模块(整流器)的输出电流,确保其工作在最佳效率区间,同时可以均衡多个充电模块的负载,延长模块寿命,提升系统整体能效。
l 短路及过流保护:HS2V响应速度快(5μs),能快速检测到异常的浪涌电流或短路电流,为保护电路提供信号,实现快速切断,防止事故扩大。
l 异常功耗分析:通过持续监测,发现某些回路的电流在无人操作时异常偏高,可能指示存在设备故障或绝缘隐患,便于及时排查。
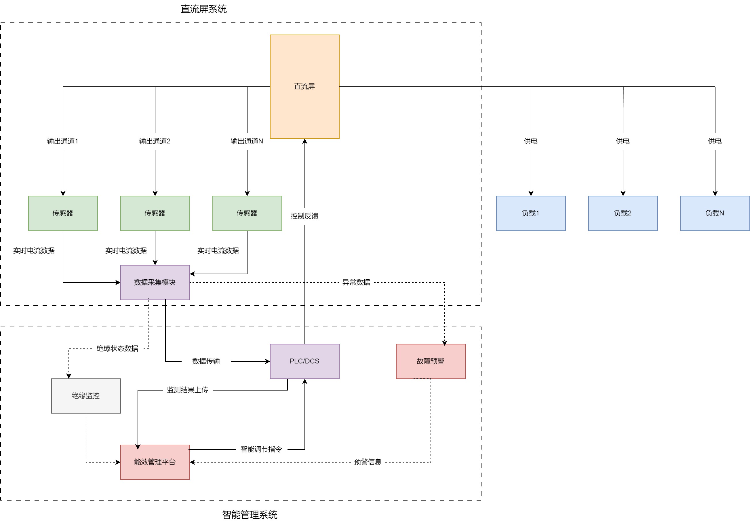
智能管理的前提是获得准确、可靠的实时数据。HS2V系列提供了对直流、交流、脉冲电流的精确测量,为整个能效管理系统提供了最基础的电流数据流。没有准确的数据,任何高级算法和分析都是空谈。
通过将HS2V测量的电流数据上传至监控单元(如PLC或专用控制器),并进一步集成到上位机软件或云平台,可以实现:
l 实时数据显示:在监控屏幕上清晰展示母线电压、电池电流、各支路电流等。
l 历史数据记录与分析:生成电流-时间曲线,分析用电规律,为优化运行策略(如错峰充电)提供依据。
l 能效报表:统计总用电量、各支路耗电量,生成能效报告。
l 基于数据的优化控制:例如,根据实时负载电流和电池SOC,智能调节充电模块的输出电压和电流,实现最优充电曲线,既快又安全,节省电费并延长电池寿命。
l 预测性维护:如前所述,通过对电池电流的长期趋势分析,可以预测电池性能衰减,提前安排更换,避免因电池突然失效造成系统瘫痪。
l 电气隔离:HS2V传感器原边与副边之间是绝缘的。这一特性至关重要,因为它将高压/大电流的主回路(如电池母线)与低压测控电路安全地隔离开,防止高电压窜入损坏控制设备,保障人员和设备安全。
l 无插入损耗:HS2V是磁感应式测量,本身不消耗功率,不会像分流电阻那样在测量大电流时产生显著的热量和压降,提高了系统效率。
l 量程选择:根据上述应用点选择合适量程的型号。例如,电池主回路可能需HS2V 500/600 H00,而支路可能只需HS2V 200 H00。应保证被测电流的最大值在传感器量程内,并留有一定余量。
l 安装注意事项:
1. 方向性:务必注意文档提示的箭头方向,确保VOUT与Ip方向一致,否则读数会相反。
2. 充满过孔:为了达到最佳性能,原边导体(铜排或导线)应尽量充满HS2V的40.5mm x 32.5mm过孔,以获得最均匀的磁场,确保测量精度和动态特性。
3. 安全防护:作为内置设备,安装后其导电部分(如原边母排)必须不可触及,需加装防护罩,符合安全标准(如IEC 61800-5-1)。
l 系统集成:将HS2V的输出信号(通常是电压信号)可靠地连接到数据采集模块或监控装置,并做好抗干扰处理。
在直流屏智能能效管理实践中,HS2V系列电流传感器扮演了“系统感知层关键哨兵”的角色。它通过精确、安全、实时地捕获电流这一核心参数,将物理世界的电流信号转换为可被数字化系统处理的电信号,为实现直流电源系统的状态实时监控、能效精细分析、故障早期预警和运维策略优化提供了不可或缺的数据支撑,是构建智能、高效、可靠直流电源系统的坚实基础。
样品及样本
邮箱:info@chipsense.net
电话: 13302876826
Copyright © 2025,www.chipsensor.cn,All rights reserved 津ICP备2022001441号
了解更多资讯